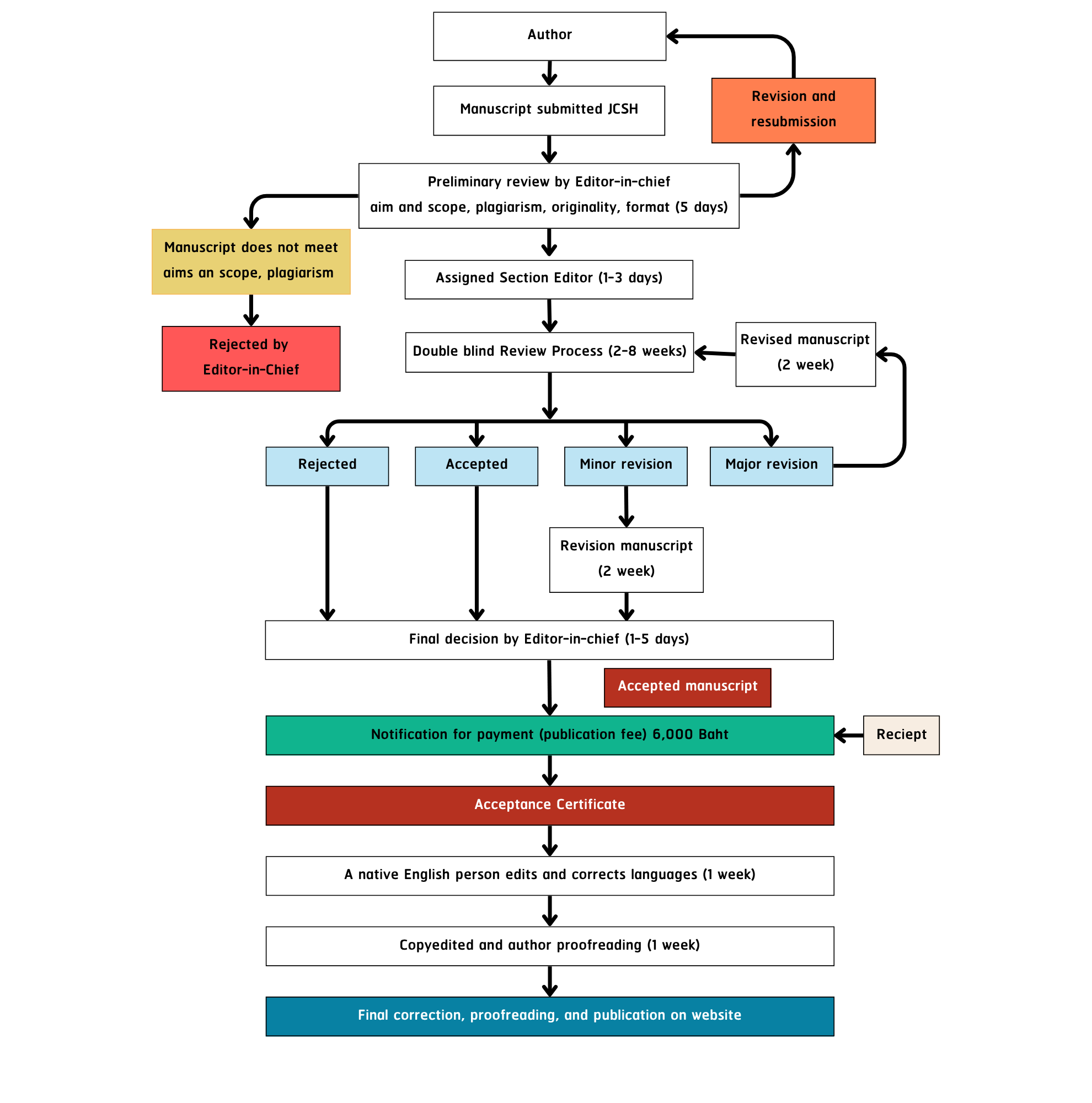
Peer Review Process

The peer review process of the Journal of Contemporary Social Sciences and Humanities (JCSH) involves the following steps:
1. Submission
Authors submit the manuscript file, which includes figures and tables positioned nearest to the first mention, along with a CTA file and submission form, using the ThaiJO system. Additionally, figures must be submitted as separate files in JPG, PNG, or TIFF formats.
2. Initial Editorial Review
The manuscript undergoes a preliminary review by the Editor-in-Chief to check for alignment with the journal's aims, scope, and plagiarism policy. It must also comply with the Author Guidelines and include all required sections. Manuscripts that do not meet these standards will be rejected.
3. Peer Review
Section Editor is assigned to oversee the manuscript’s review process. The manuscript enters a double-blind review phase, lasting 2 to 8 weeks, during which at least three reviewers, typically from different institutions or countries than the author, are appointed to evaluate the submission. Based on the reviewers’ evaluations, one of four decisions can be made:
Acceptance without revision
Minor revisions required (typically accepted after revision is approved)
Major revisions required, followed by another review round (an additional 2-4 weeks)
Rejection
Authors will be notified of the review results via the ThaiJO system.
5. Revision
If the manuscript requires revision (whether minor or major), authors are required to revise it according to the reviewers' recommendations. The revised submission must include:
1) A manuscript with the changes clearly highlighted,
2) A response to the reviewers, detailing the corrections made in reply to their comments
If authors disagree with any of the reviewers’ suggestions, they must provide valid explanations. The manuscript (only for major revision) will be sent for a second round of review by 1-2 experts. Failure to adequately address the requested revisions may result in rejection.
6. Final Editorial Review
The manuscript is reviewed by the editorial board for typographical errors and adherence to journal formatting standards. The editorial board may make changes to the layout, writing style, and references without notifying the author. If further clarification or information is required from the author, the editorial board may reach out during this stage, which could delay the revision process. Following the final review and Editor-in-Chief’s decision, the manuscript will either be accepted or rejected.
7. Editorial Decision
Once the final editorial review is complete, the Editor-in-Chief makes the final decision regarding the manuscript. If accepted, the author is required to make a payment of 6,000 Thai Baht. Afterward, the acceptance certificate is issued, and the manuscript moves forward for copyediting, proofreading, and preparation for publication on the website.
8. Grammar and Language Approval
The updated manuscript version will be sent to approve or to correct any English grammar issues. Authors are expected to approve the suggested corrections to ensure the manuscript meets quality standards for English language proficiency.
9. Copy Editing, Artwork & Final Format Correction
The journal will handle the copyediting and preparation of artwork before publication. Authors will be asked to review and approve the final camera-ready version with suggested corrections.
10.Online Publication
JCST publishes manuscripts online, assigning a DOI number to each (CrossRef). Authors will be notified of the online publication via email.
The entire process, from initial submission to final publication, typically takes 1-4 months